Navigation
HOME
PROFIL
Pendahuluan
Visi Misi
Program
Struktur Organisasi
Pimpinan
LAYANAN
PELATIHAN
FAQ
DOWNLOAD
GALERI
KONTAK KAMI
You are here
Home
»
PROFIL
» Struktur Organisasi
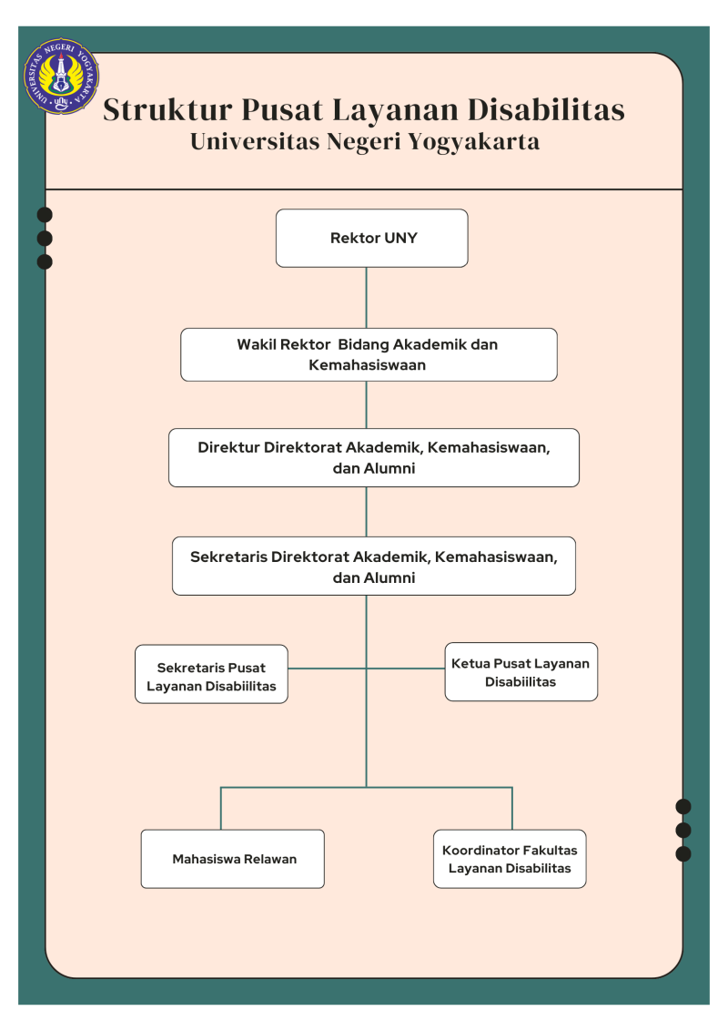
Struktur Organisasi
Primary tabs
View
(active tab)
What links here
Lampiran:
Struktur PsLD.pdf